One-stop sewage and wastewater treatment project solutions, from design to operation, to help you achieve emission or recycling standards without worry.
Leveraging our core expertise in water treatment and flow management, we have established a comprehensive value chain advantage. We provide deep understanding and precise control of water quality, providing efficient and reliable water treatment solutions to ensure the purity and safety of every drop. Our systems symbolize the ability to precisely transport and efficiently distribute treated water. The superior performance, stable pressure, and long-lasting durability ensure smooth operation. We provide customers with a one-stop, seamless service from purification to system delivery, achieving better cost control, faster response times, and enhanced customization capabilities.
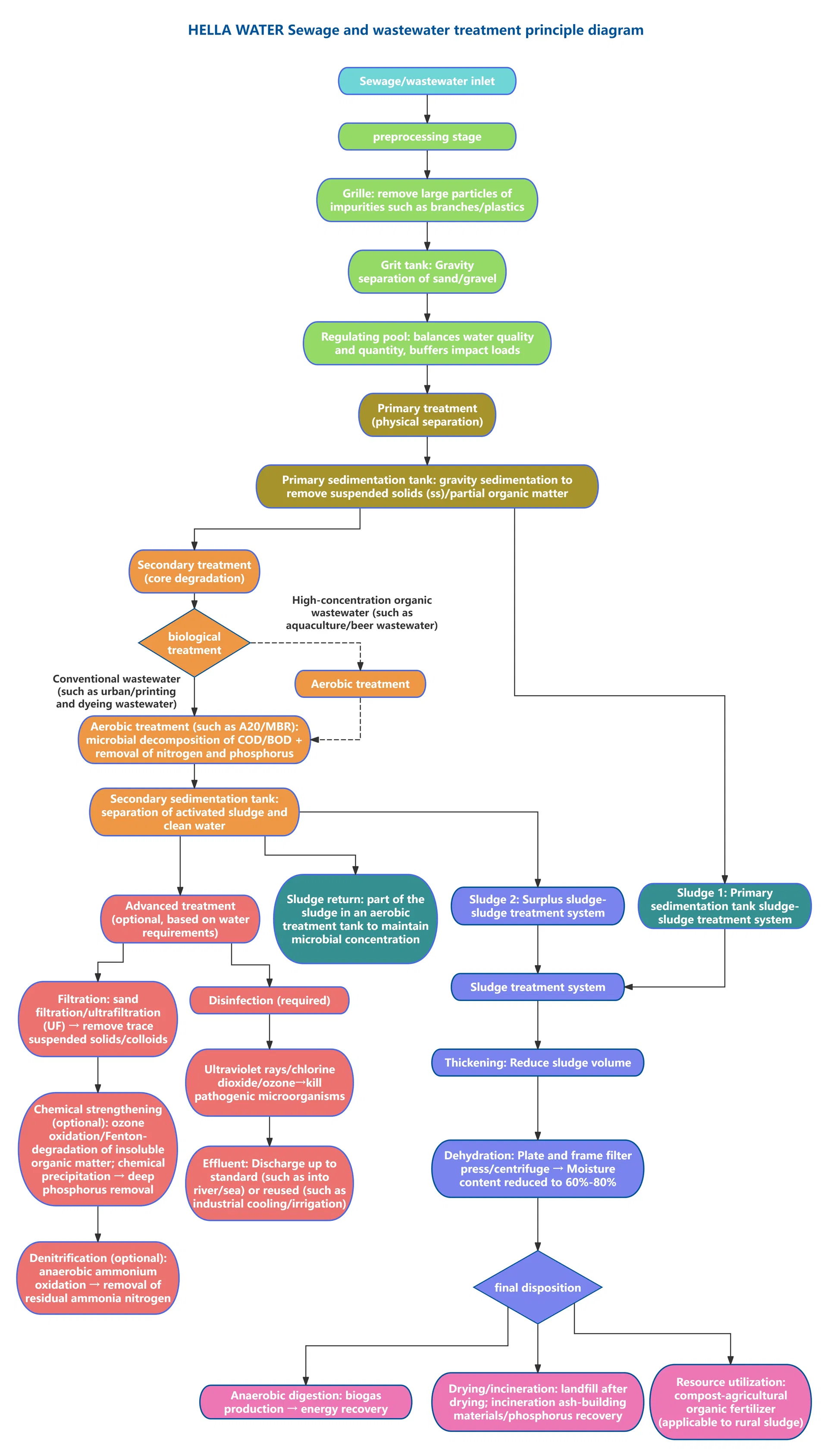
The integrated sewage and wastewater treatment system is a compact modular system that integrates traditional treatment processes such as pretreatment, biological reaction, sedimentation, and disinfection. Its core features are a small footprint, quick installation, and easy operation, making it suitable for various small and medium-sized needs.

Targeted to industrial wastewater characteristics (e.g., food, electroplating). Features 316L stainless steel for corrosion resistance and a 60% reuse rate for industrial cooling water.

Ideal for urban villages and commercial complexes. Uses MBR technology with a treatment capacity of 50-500 m³/d. AI-powered monitoring reduces manual inspections by 90%.

Low-cost ecological processes utilizing solar-assisted technology. Treatment capacity of 1-50 m³/d with 70% solar power supply, perfect for decentralized areas.




Customized for high-fat and milk protein characteristics, achieving a fat removal rate exceeding 90%. Quickly reduces COD value to meet emission requirements.
Integrates A/O biological reactor with an intelligent disinfection module. COD removal exceeds 85%, and ammonia nitrogen is reduced to below 5mg/L.


Achieves an oil removal rate exceeding 92%. The treated water meets reuse requirements for toilet flushing and landscaping irrigation.
"Our mission is to use green technology to drive the entire wastewater/sewage treatment process, revitalizing wastewater as a resource, reducing carbon emissions, and safeguarding a sustainable green future."