One-stop sewage and wastewater treatment project solutions, from design to operation, to help you achieve emission or recycling standards without worry.
Leveraging our core expertise in water treatment, we have established a comprehensive value chain advantage from "water" to "flow." Our solutions represent a deep understanding and precise control of water quality, providing efficient and reliable water treatment to ensure the purity and safety of every drop.
Our superior performance, stable pressure, and long-lasting durability ensure the smooth operation of water systems. This synergy enables us to provide customers with a one-stop, seamless service from purification to system delivery, achieving better cost control, faster response times, and enhanced customization capabilities.
| Model NO. | IUWS-1000 | Type | A/A/O |
|---|---|---|---|
| Method | Biological Treatment | Usage | Industrial, Home, Agriculture, Hospital |
| Installation | Upground/Underground | Material | Carbon Steel/Stainless Steel |
| Operation | Automatic | Sludge System | Yes |
| Specification | 1-10000m³/day | Origin | China |
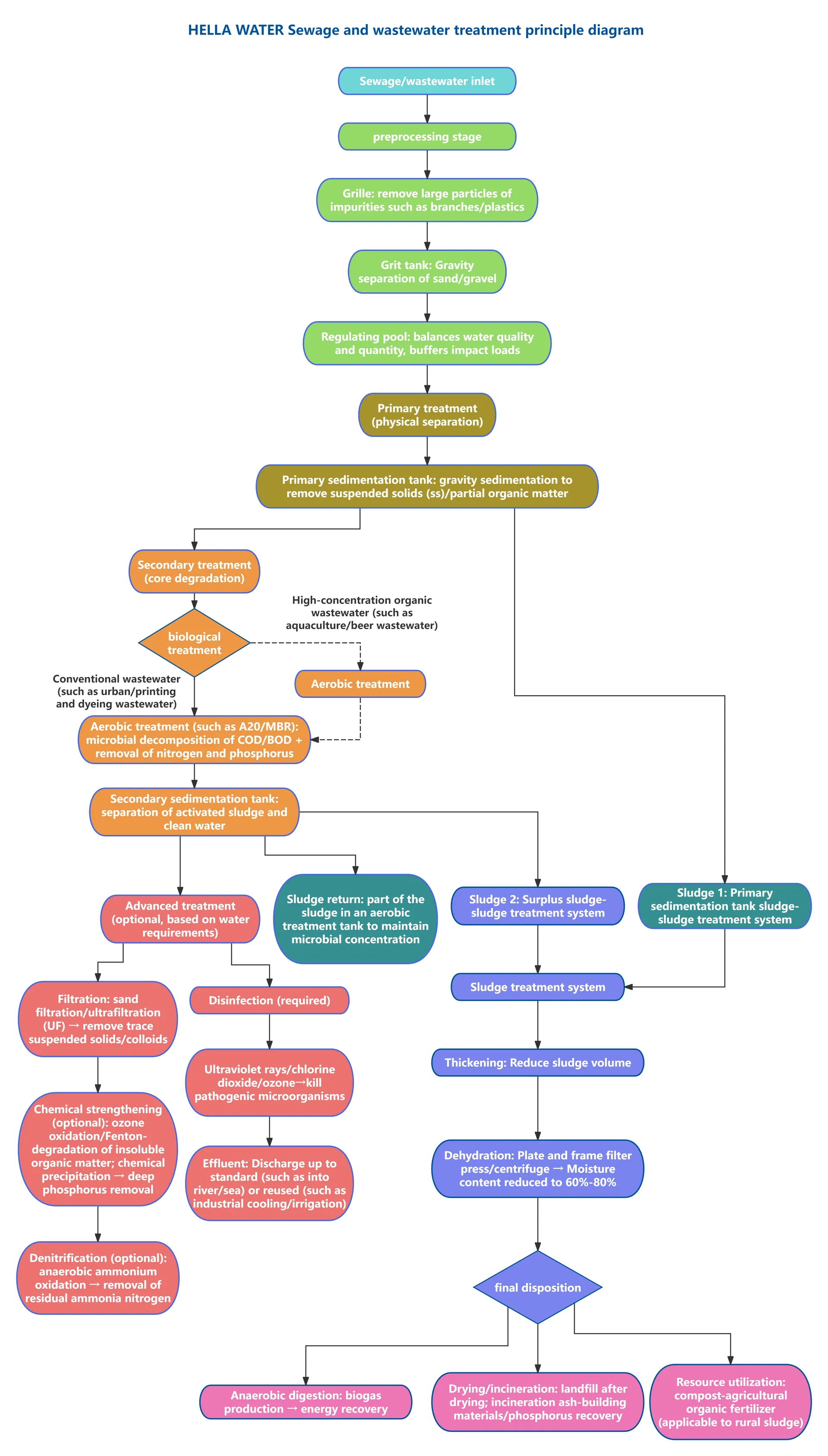
Our integrated sewage and wastewater treatment system is a compact module that integrates traditional processes such as pretreatment, biological reaction, sedimentation, and disinfection. Its core features are small footprint, quick installation, and easy operation.
Targeted for food, electroplating, and dyeing wastewater. Features heavy metal capture units and 316L stainless steel for acidic environments.
Used in communities and commercial complexes. Occupies 1/5th the footprint of traditional tanks with AI-powered monitoring.
Decentralized wastewater treatment utilizing solar-assisted technology and low-cost ecological processes.



Matches high-fat and milk protein characteristics, achieving fat removal rates exceeding 90% and meeting emission standards.
Utilizes A/O biological reactors to degrade organic matter, reducing COD by over 85% for landscaping irrigation use.
Our mission is to use green technology to drive the entire wastewater treatment process, revitalizing water as a resource and safeguarding a sustainable future.
Small-scale projects (≤5,000 tons/day) typically take 3-6 months. Medium-scale projects range from 6-12 months, while large-scale installations may take 12-18 months from design to handover.
Criteria include treatment efficiency (e.g., COD removal rate ≥85%), effluent meeting specific regulatory requirements, and ensuring 100% of the sludge is processed harmlessly.
Users submit a change application followed by a technical review and cost confirmation. Non-essential changes by the owner typically require a supplementary agreement.
We provide operational training (startup/shutdown, troubleshooting) and management training (energy optimization, compliance). A manual and one free refresher session are included during the warranty.
We offer a 24-hour response line. Routine faults are addressed on-site within 24 hours, while emergency faults receive a response within 8-12 hours.
Our systems treat domestic wastewater (activated sludge), industrial wastewater (customized anaerobic-aerobic combined processes), and agricultural wastewater using ecological technology.